UNITED STATES
SECURITIES AND EXCHANGE COMMISSION
Washington, D.C. 20549
FORM
| Quarterly report pursuant to Section 13 or 15(d) of the Securities Exchange Act of 1934 |
For
the quarterly period ended
| Transition report pursuant to Section 13 or 15(d) of the Securities Exchange Act of 1934 |
For the transition period from __________ to ____________.
Commission
File Number
(Exact name of registrant as specified in its charter)
(State or other jurisdiction of incorporation or organization) |
(I.R.S. Employer Identification Number) |
N/A1
(Address of principal executive offices)
(Registrant’s telephone number, including area code)
Securities registered pursuant to Section 12(b) of the Act:
| Title of Each Class | Trading Symbol | Name of exchange on which registered | ||
Indicate
by check mark whether the registrant (1) has filed all reports required to be filed by Section 13 or 15(d) of the Securities Exchange
Act of 1934 during the preceding 12 months (or for such shorter period that the registrant was required to file such reports), and (2)
has been subject to such filing requirements for the past 90 days.
Indicate
by check mark whether the registrant has submitted electronically every Interactive Data File required to be submitted pursuant to Rule
405 of Regulation S-T during the preceding 12 months (or for such shorter period that the registrant was required to submit such files).
Indicate by check mark whether the registrant is a large accelerated filer, an accelerated filer, a non-accelerated filer, a smaller reporting company or an emerging growth company. See the definitions of “large accelerated filer,” “accelerated filer,” “smaller reporting company” and “emerging growth company” in Rule 12b-2 of the Exchange Act.
| Large accelerated filer ☐ | Accelerated filer ☐ |
| Smaller
reporting company | |
| Emerging
growth company |
If an emerging growth company, indicate by check mark if the registrant has elected not to use the extended transition period for complying with any new or revised financial accounting standards provided pursuant to Section 13(a) of the Exchange Act. ☐
Indicate
by check mark whether the registrant is a shell company (as defined in Rule 12b-2 of the Exchange Act). Yes ☐ No
As of August 8, 2025, the registrant had shares of common stock outstanding.
1
Effective as of July 1, 2024, the Company became a fully remote
company. We do not maintain a principal executive office. For purposes of compliance with applicable requirements of the Securities Act
of 1933, as amended, and the Securities Exchange Act of 1934, as amended, any stockholder communication required to be sent to the Company’s
principal executive offices may be directed to
EXPLANATORY NOTE
Restatement Background
On March 1, 2026, the audit committee of the Company’s board of directors, after discussion with the Company’s management, concluded that the Company’s interim quarterly financial statements as originally reported in the Company’s Quarterly Reports on Form 10-Q for the quarterly period ended June 30, 2025, should no longer be relied upon. The determination resulted from errors identified in the course of preparing for the audit of the Company’s December 31, 2025 financial statements. Upon reevaluation of Greenshoe Rights (as defined below) connected to the Series L Convertible Preferred Stock (as defined below) issued in May 2025, management determined that the Greenshoe Rights met the criteria for liability classification in accordance with ASC 480. Accordingly, the Greenshoe Rights required classification as a liability and marked to market at each reporting date as required under GAAP.
Restatement Adjustments
The Company inadvertently did not classify the Greenshoe Rights as a liability, which led to accounting adjustments to correct the errors identified (see Note 2 - Restatement of Quarterly Financial Statements (Unaudited)). The Company is restating the unaudited condensed financial statements and related information for the quarter ended June 30, 2025, in this Quarterly Report on Form 10-Q/A.
Internal Control Considerations
In connection with the restatement of the financial statements for the quarter ended June 30, 2025, the Company has concluded its disclosure controls and procedures as of June 30, 2025, were ineffective due to the errors described above. Please refer to Part I, Item 4 of this Form 10-Q/A.
GT BIOPHARMA, INC.
FORM 10-Q/A
For the Six Months Ended June 30, 2025
Table of Contents
| 2 |
GT BIOPHARMA, INC.
Condensed Balance Sheets
| June 30, 2025 | December 31, 2024 | |||||||
| (Unaudited) | ||||||||
| RESTATED | ||||||||
| ASSETS | ||||||||
| Current assets | ||||||||
| Cash and cash equivalents | $ | $ | ||||||
| Restricted cash | ||||||||
| Deferred offering costs | ||||||||
| Prepaid expenses and other current assets | ||||||||
| TOTAL ASSETS | $ | $ | ||||||
| LIABILITIES, MEZZANINE EQUITY AND STOCKHOLDERS’ DEFICIT | ||||||||
| Current liabilities | ||||||||
| Accounts payable | $ | $ | ||||||
| Accrued expenses | ||||||||
| Dividend payable | ||||||||
| Greenshoe Rights liability | ||||||||
| Warrant liability | ||||||||
| Total Current Liabilities | ||||||||
| Mezzanine Equity | ||||||||
| Convertible Preferred stock, par value $, shares authorized Series L - and shares issued and outstanding as of June 30, 2025 and December 31, 2024, respectively | ||||||||
| Stockholders’ Equity (Deficit) | ||||||||
| Convertible Preferred stock, par value $, shares authorized Series C - shares issued and outstanding as of June 30, 2025 and December 31, 2024, respectively | ||||||||
| Common stock, par value $, shares authorized, and shares issued and outstanding as of June 30, 2025 and December 31, 2024, respectively | ||||||||
| Additional paid in capital | ||||||||
| Accumulated deficit | ( | ) | ( | ) | ||||
| Total Stockholders’ Equity (Deficit) | ( | ) | ( | ) | ||||
| TOTAL LIABILITIES, MEZZANINE EQUITY AND STOCKHOLDERS’ (EQUITY) DEFICIT | $ | $ | ||||||
The accompanying notes are an integral part of these unaudited condensed financial statements.
| 3 |
GT BIOPHARMA, INC.
Condensed Statements of Operations
| The Three Months | For the Six Months | |||||||||||||||
| Ended June 30, | Ended June 30, | |||||||||||||||
| 2025 | 2024 | 2025 | 2024 | |||||||||||||
| (Unaudited) | (Unaudited) | (Unaudited) | (Unaudited) | |||||||||||||
| RESTATED | RESTATED | |||||||||||||||
| Revenues | $ | $ | $ | $ | ||||||||||||
| Operating Expenses: | ||||||||||||||||
| Research and development | $ | $ | $ | $ | ||||||||||||
| Selling, general and administrative (including $ and $ from stock compensation for the three months ended June 30, 2025 and 2024, respectively, and $ and $ for the six months ended June 30, 2025 and 2024, respectively) | ||||||||||||||||
| Loss from Operations | ( | ) | ( | ) | ( | ) | ( | ) | ||||||||
| Other Income (Expense) | ||||||||||||||||
| Interest income | ||||||||||||||||
| Loss on initial recognition of Greenshoe Rights liability | ( | ) | ( | ) | ||||||||||||
| Change in fair value of warrant liability | ( | ) | ||||||||||||||
| Gain on settlement of vendor payable | ||||||||||||||||
| Other income | ( | ) | ||||||||||||||
| Unrealized gain on short-term investments | ( | ) | ||||||||||||||
| Total Other Income (Expense), Net | ( | ( | ) | |||||||||||||
| Net Loss | ( | ) | ( | ) | ( | ) | ( | ) | ||||||||
| Dividends on preferred stock | ( | ) | ( | ) | ||||||||||||
| Net Loss attributable to common stockholders’ | $ | ( | ) | $ | ( | ) | $ | ( | ) | $ | ( | ) | ||||
| Net Loss Per Share - Basic and Diluted | $ | ) | $ | ) | $ | ) | $ | ) | ||||||||
| Weighted average common shares outstanding - basic and diluted | ||||||||||||||||
The accompanying notes are an integral part of these unaudited condensed financial statements.
| 4 |
GT BIOPHARMA, INC.
CONDENSED STATEMENTS OF STOCKHOLDERS’ EQUITY (DEFICIT) and MEZZANINE EQUITY
For The Three and Six Months Ended June 30, 2025 and 2024 (Unaudited):
| Mezzanine Equity | |||||||||||||||||||||||||||||||||||
Series C Preferred Shares | Common Shares | Additional Paid in | Accumulated | Total Shareholders’ | Series L Preferred Shares | |||||||||||||||||||||||||||||||
| Shares | Amount | Shares | Amount | Capital | Deficit | (Deficit) | Shares | Amount | ||||||||||||||||||||||||||||
| RESTATED | RESTATED | |||||||||||||||||||||||||||||||||||
| Balance, March 31, 2025 | $ | $ | $ | $ | ( | ) | $ | ( | ) | $ | ||||||||||||||||||||||||||
| Exercise of warrants for cash and inducement warrants, net | - | - | - | |||||||||||||||||||||||||||||||||
| Series L convertible preferred stock and warrants issued for cash, net | - | - | ||||||||||||||||||||||||||||||||||
| Conversion of Series L convertible preferred stock into common stock | - | ( | ) | ( | ) | |||||||||||||||||||||||||||||||
| Issuance and exercise of prefunded warrants for ELOC fee | - | - | - | |||||||||||||||||||||||||||||||||
| Issuance of common stock and warrants for services | - | - | - | |||||||||||||||||||||||||||||||||
| Issuance of warrants for VRT waiver | - | - | - | - | ||||||||||||||||||||||||||||||||
| Dividend on Series L convertible preferred stock | - | - | ( | ) | ( | ) | - | - | ||||||||||||||||||||||||||||
| Fair value of vested stock options | - | - | - | - | ||||||||||||||||||||||||||||||||
| Net loss | - | - | ( | ) | ( | ) | - | - | ||||||||||||||||||||||||||||
| Balance, June 30, 2025 | $ | $ | $ | $ | ( | ) | $ | ( | ) | $ | ||||||||||||||||||||||||||
| Mezzanine Equity | ||||||||||||||||||||||||||||||||||||
Series C Preferred Shares | Common Shares | Additional Paid in | Accumulated | Total Shareholders’ | Series L Preferred Shares | |||||||||||||||||||||||||||||||
| Shares | Amount | Shares | Amount | Capital | Deficit | (Deficit) | Shares | Amount | ||||||||||||||||||||||||||||
| RESTATED | RESTATED | |||||||||||||||||||||||||||||||||||
| Balance, December 31, 2024 | $ | $ | $ | $ | ( | ) | $ | ( | ) | $ | ||||||||||||||||||||||||||
| Exercise of warrants for cash and inducement warrants, net | - | - | - | |||||||||||||||||||||||||||||||||
| Series L convertible preferred stock and warrants issued for cash, net | - | - | ||||||||||||||||||||||||||||||||||
| Conversion of Series L convertible preferred stock into common stock | - | ( | ) | ( | ) | |||||||||||||||||||||||||||||||
| Issuance of prefunded warrants in settlement of vendor payable | - | - | - | - | ||||||||||||||||||||||||||||||||
| Issuance and exercise of prefunded warrants for ELOC fee | - | - | - | |||||||||||||||||||||||||||||||||
| Issuance of common stock and warrants for services | - | - | - | |||||||||||||||||||||||||||||||||
| Issuance of warrants for VRT waiver | - | - | - | - | ||||||||||||||||||||||||||||||||
| Dividend on Series L convertible preferred stock | - | - | ( | ) | ( | ) | - | - | ||||||||||||||||||||||||||||
| Fair value of vested stock options | - | - | - | - | ||||||||||||||||||||||||||||||||
| Net loss | - | - | ( | ) | ( | ) | - | - | ||||||||||||||||||||||||||||
| Balance, June 30, 2025 | $ | $ | $ | $ | ( | ) | $ | ( | ) | $ | ||||||||||||||||||||||||||
The accompanying notes are an integral part of these unaudited condensed financial statements.
| 5 |
GT BIOPHARMA, INC.
CONDENSED STATEMENTS OF STOCKHOLDERS’ EQUITY
For The Three and Six Months Ended June 30, 2025 and 2024 (Unaudited):
Series C Preferred Shares | Common Shares | Additional Paid in | Accumulated | Total Shareholders’ | ||||||||||||||||||||||||
| Shares | Amount | Shares | Amount | Capital | Deficit | Equity | ||||||||||||||||||||||
| Balance, March 31, 2024 | $ | $ | $ | $ | ( | ) | $ | | ||||||||||||||||||||
| Issuance of common stock and warrants for cash, net | - | |||||||||||||||||||||||||||
| Cancellation of common stock previously issued to prior CFO | - | ( | ) | |||||||||||||||||||||||||
| Issuance of common stock in settlement of vendor payable | - | |||||||||||||||||||||||||||
| Fair value of vested stock options | - | - | ||||||||||||||||||||||||||
| Net loss | - | - | ( | ) | ( | |||||||||||||||||||||||
| Balance, June 30, 2024 | $ | $ | $ | $ | ( | ) | $ | |||||||||||||||||||||
Series C Preferred Shares | Common Shares | Additional Paid in | Accumulated | Total Shareholders’ | ||||||||||||||||||||||||
| Shares | Amount | Shares | Amount | Capital | Deficit | Equity | ||||||||||||||||||||||
| Balance, December 31, 2023 | $ | $ | $ | $ | ( | ) | $ | | ||||||||||||||||||||
| Issuance of common stock and warrants for cash, net | - | |||||||||||||||||||||||||||
| Cancellation of common stock previously issued to prior CFO | - | ( | ) | |||||||||||||||||||||||||
| Issuance of common stock in settlement of vendor payable | - | |||||||||||||||||||||||||||
| Fair value of vested stock options | - | - | ||||||||||||||||||||||||||
| Net loss | - | - | ( | ) | ( | |||||||||||||||||||||||
| Balance, June 30, 2024 | $ | $ | $ | $ | ( | ) | $ | |||||||||||||||||||||
The accompanying notes are an integral part of these unaudited condensed financial statements.
| 6 |
GT BIOPHARMA, INC.
Condensed Statements of Cash Flows
| For The Six Months Ended | ||||||||
| June 30, | ||||||||
| 2025 | 2024 | |||||||
| (Unaudited) | (Unaudited) | |||||||
| RESTATED | ||||||||
| CASH FLOWS FROM OPERATING ACTIVITIES | ||||||||
| Net loss | $ | ( | ) | $ | ( | ) | ||
| Adjustments to reconcile net loss to net cash used in operating activities: | ||||||||
| Stock based compensation | ||||||||
| Issuance of warrants for VRT waiver | ||||||||
| Loss on initial recognition of Greenshoe Rights liability | ||||||||
| Change in fair value of warrant liability | ( | ) | ( | ) | ||||
| Gain on settlement of debt | ( | ) | ||||||
| Gain on extinguishment of debt | ( | ) | ||||||
| Unrealized gain on short-term investments | ( | ) | ||||||
| Changes in operating assets and liabilities: | ||||||||
| (Increase) Decrease in prepaid expenses | ( | ) | ||||||
| Decrease in accounts payable and accrued expenses | ( | ) | ( | ) | ||||
| (Increase) in operating lease right-of-use assets | ( | ) | ||||||
| Net Cash Used in Operating Activities | ( | ) | ( | ) | ||||
| CASH FLOWS FROM INVESTING ACTIVITIES | ||||||||
| Sale of investments | ||||||||
| Net Cash Provided by Investing Activities | ||||||||
| CASH FLOWS FROM FINANCING ACTIVITIES | ||||||||
| Exercise of warrants and issuance of inducement warrants for cash, net | ||||||||
| Proceeds from issuance of common stock and warrants, net | ||||||||
| Proceeds from issuance of Series L convertible preferred stock and warrants, net | ||||||||
| Net Cash Provided by Financing Activities | ||||||||
| Net Increase in Cash and Cash Equivalents and Restricted Cash | ||||||||
| Cash and Cash Equivalents and Restricted Cash at Beginning of Period | ||||||||
| Cash and Cash Equivalents and Restricted Cash at End of Period | $ | $ | ||||||
| SUPPLEMENTAL DISCLOSURES OF CASH FLOW INFORMATION: | ||||||||
| Cash paid during the period for: | ||||||||
| Interest | $ | $ | ||||||
| Income taxes | $ | $ | ||||||
| SUPPLEMENTAL DISCLOSURES OF NON-CASH INVESTING AND FINANCING ACTIVITIES | ||||||||
| Fair value of vested warrants issued in Series L conv. preferred stock transaction | $ | $ | ||||||
| Fair value of prefunded warrants issued for ELOC fee | $ | $ | ||||||
| Fair value of common stock and warrants issued for services | $ | $ | ||||||
| Fair value of prefunded warrant or common stock to settle vendor payable | $ | $ | ||||||
| Dividend on Series L convertible preferred stock | $ | $ | ||||||
| Conversion of Series L convertible preferred stock into common stock | $ | $ | ||||||
The accompanying notes are an integral part of these unaudited condensed financial statements.
| 7 |
GT BIOPHARMA, INC.
NOTES TO UNAUDITED CONDENSED FINANCIAL STATEMENTS
Three and Six Months Ended June 30, 2025 and 2024 (Unaudited)
Note 1 – Organization and Going Concern Analysis
Organization
GT Biopharma, Inc. (the “Company”) is a clinical stage biopharmaceutical company focused on the development and commercialization of novel immune-oncology products based on our proprietary Tri-specific Killer Engager (TriKE®), and Tetra-specific Killer Engager (Dual Targeting TriKE®) platforms. The Company’s TriKE® and Dual Targeting TriKE® platforms generate proprietary therapeutics designed to harness and enhance the cancer killing abilities of a patient’s own natural killer cells (NK cells).
The corporate predecessor of GT Biopharma, Inc, Diagnostic Data, Inc., was incorporated in the state of California in 1965. Diagnostic Data, Inc. changed its incorporation to the state of Delaware on December 21, 1972 and changed its name to DDI Pharmaceuticals, Inc. on March 11, 1985. On September 7, 1994, DDI Pharmaceuticals, Inc. merged with International BioClinical, Inc. and Bioxytech S.A. and changed its name to OXIS International, Inc. On July 17, 2017, OXIS International, Inc. changed its name to GT Biopharma, Inc.
Throughout this Quarterly Report on Form 10-Q, the terms “GTBP,” “we,” “us,” “our,” “the Company” and “our Company” refer to GT Biopharma, Inc.
The GT Biopharma logo, TriKE®, and other trademarks or service marks of GT Biopharma, Inc. appearing in this quarterly report are the property of the Company. This quarterly report on Form 10-Q also contains registered marks, trademarks and trade names of other companies. All other trademarks, registered marks and trade names appearing herein are the property of their respective holders.
Going Concern Analysis
The
accompanying unaudited condensed financial statements have been prepared assuming that the Company will continue as a going concern.
The Company does not have any product candidates approved for sale and has not generated any revenue from its product sales. The
Company has sustained operating losses since inception, and expects such losses to continue into the foreseeable future.
Historically, the Company has financed its operations through public and private sales of common stock, the issuance of preferred
and common stock, the issuance of convertible debt instruments, and strategic collaborations. For the six months ended June 30,
2025, the Company recorded a net loss of approximately $
The unaudited condensed financial statements do not include any adjustments that might be necessary if the Company is unable to continue as a going concern. Accordingly, the unaudited condensed financial statements have been prepared on a basis that assumes the Company will continue as a going concern and which contemplates the realization of assets and satisfaction of liabilities and commitments in the ordinary course of business.
The Company has evaluated the significance of the uncertainty regarding the Company’s financial condition in relation to its ability to meet its obligations, which has raised substantial doubt about the Company’s ability to continue as a going concern. While it is very difficult to estimate the Company’s future liquidity requirements, the Company believes if it is unable to obtain additional financing, existing cash resources will not be sufficient to enable it to fund the anticipated level of operations through one year from the date the accompanying unaudited condensed financial statements are issued. There can be no assurances that the Company will be able to secure additional financing on acceptable terms. In the event the Company does not secure additional financing, the Company will be forced to delay, reduce, or eliminate some or all of its discretionary spending, which could adversely affect the Company’s business prospects, ability to meet long-term liquidity needs and the ability to continue operations.
| 8 |
Note 2 – Restatement of Previously Issued Quarterly Financial Statements (Unaudited)
As further described below, our unaudited financial statements for the quarter ended June 30, 2025 has been restated to reflect the correction of material errors.
Restatement Background
The need for the restatement arose out of the results of certain financial analysis the Company performed in the course of preparing for the audit of its December 31, 2025 financial statements. Upon reevaluation of Greenshoe Rights connected to the Series L Preferred Stock issued in May 2025, management determined that the Greenshoe Rights met the criteria for liability classification in accordance with ASC 480. Accordingly, the Greenshoe Rights required classification as a liability and marked to market at each reporting date as required under GAAP.
Restatement Adjustments
The Company inadvertently did not classify the Greenshoe Rights as a liability, which led to accounting adjustments to correct the errors identified. The following table summarizes the effect of the errors on the Company’s balance sheet as of June 30, 2025, and on the respective statement of operations and statement of cash flows.
The restated balance sheet line items for the second fiscal quarter of 2025 is as follows:
| June 30, 2025 (Unaudited) | ||||||||||||
As Previously Reported | Restatement Adjustment | As Restated | ||||||||||
| Total Assets | $ | $ | $ | |||||||||
| Greenshoe Rights liability | ||||||||||||
| Total Liabilities | ||||||||||||
| Mezzanine Equity | ||||||||||||
| Convertible Preferred stock | ||||||||||||
| Common stock | ||||||||||||
| Additional paid in capital | ||||||||||||
| Accumulated deficit | ( | ) | ( | ) | ( | ) | ||||||
| Total Stockholders’ Equity (Deficit) | ( | ) | ( | ) | ||||||||
| Total Liabilities and Stockholders’ Equity (Deficit) | $ | $ | $ | |||||||||
The restated line items of the statement of operations for the three months ended June 30, 2025 is as follows:
| Three Months Ended June 30, 2025 (Unaudited) | ||||||||||||
As Previously Reported | Restatement Adjustment | As Restated | ||||||||||
| Loss from Operations | $ | ( | ) | $ | $ | ( | ) | |||||
| Loss on initial recognition of Greenshoe Rights liability | ( | ) | ( | ) | ||||||||
| Total Other Income (Expense) | ( | ) | ( | ) | ||||||||
| Net Loss | ( | ) | ( | ) | ( | ) | ||||||
| Dividend on Series L Preferred Stock | ( | ) | ( | ) | ||||||||
| Net Loss attributable to common stockholders’ | ( | ) | ( | ) | ( | ) | ||||||
| Net Loss Per Share - Basic and Diluted | $ | ) | $ | ) | $ | ) | ||||||
| Weighted average common shares outstanding - basic and diluted | ||||||||||||
The restated line items of the statement of operations for the six months ended June 30, 2025 is as follows:
| Six Months Ended June 30, 2025 (Unaudited) | ||||||||||||
As Previously Reported | Restatement Adjustment | As Restated | ||||||||||
| Loss from Operations | $ | ( | ) | $ | $ | ( | ) | |||||
| Loss on initial recognition of Greenshoe Rights liability | ( | ) | ( | ) | ||||||||
| Total Other Income (Expense) | ( | ) | ( | ) | ||||||||
| Net Loss | ( | ) | ( | ) | ( | ) | ||||||
| Dividend on Series L Preferred Stock | ( | ) | ( | ) | ||||||||
| Net Loss attributable to common stockholders’ | ( | ) | ( | ) | ( | ) | ||||||
| Net Loss Per Share - Basic and Diluted | $ | ) | $ | ) | $ | ) | ||||||
| Weighted average common shares outstanding - basic and diluted | ||||||||||||
While the adjustments changed net loss and added a change in fair value of Greenshoe Rights in the statements of cash flow statements, they did not have an impact on total net cash provided by operating activities, net cash used in investing activities, or net cash provided by (used in) financing activities for any of the applicable periods.
The restated line items of the statement of cash flows for the six months ended June 30, 2025 is as follows:
| Six Months Ended June 30, 2025 (Unaudited) | ||||||||||||
As Previously Reported | Restatement Adjustment | As Restated | ||||||||||
| Net Loss | $ | ( | ) | $ | ( | ) | $ | ( | ) | |||
| Loss on initial recognition of Greenshoe Rights liability | ||||||||||||
| Net cash used in operating activities | $ | ( | ) | $ | $ | ( | ) | |||||
| 9 |
Note 3 – Summary of Significant Accounting Policies
Basis of Presentation
The accompanying condensed financial statements are unaudited. These unaudited interim condensed financial statements have been prepared in accordance with accounting principles generally accepted in the United States of America (“GAAP”) and applicable rules and regulations of the Securities and Exchange Commission (“SEC”) regarding interim financial reporting. Certain information and note disclosures normally included in the financial statements prepared in accordance with GAAP have been condensed or omitted pursuant to such rules and regulations. Accordingly, these unaudited interim condensed financial statements should be read in conjunction with the financial statements and notes thereto contained in the Company’s Annual Report on Form 10-K for the fiscal year ended December 31, 2024 filed with the SEC on February 21, 2025 (the “2024 Annual Report”). The balance sheet as of December 31, 2024 included herein, was derived from the audited financial statements as of that date.
In the opinion of management, the accompanying unaudited condensed financial statements contain all adjustments necessary to fairly present the Company’s financial position and results of operations for the interim periods reflected. Except as noted, all adjustments contained herein are of a normal recurring nature. Results of operations for the fiscal periods presented herein are not necessarily indicative of fiscal year-end results.
Accounting Estimates
The preparation of financial statements in conformity with GAAP requires management to make estimates and assumptions that affect the reported amounts of assets and liabilities and disclosure of contingent assets and liabilities at the date of the financial statements and the reported amounts of revenues and expenses during the reporting period. Actual results could differ from those estimates. Significant estimates include management’s estimates for continued liquidity, accruals for potential liabilities, assumptions used in deriving the fair value of derivative liabilities, valuation of equity instruments issued for debt and services and realization of deferred tax assets.
Cash Equivalents
The
Company considers highly liquid investments with maturities of three months or less at the date of acquisition as cash equivalents in
the accompanying unaudited condensed financial statements. At June 30, 2025 and December 31, 2024, total cash equivalents which consist
of money market funds and treasuries with maturities of three months or less, amounted to approximately $
Restricted Cash
As of June 30, 2025, the Company has classified certain cash balances as restricted cash in its unaudited condensed balance sheets. The Company’s restricted cash is deposited in a financial institution and held as a collateral for a credit card agreement with the same financial institution.
Deferred Offering Costs
The
Company capitalizes the fair value of equity instruments granted and certain legal, accounting and other third-party fees that are directly
related to the Company’s in-process equity financings until such financings are consummated. After consummation of an equity financing,
these costs are recorded in stockholders’ equity as a reduction of additional paid-in capital generated as a result of the offering.
Should a planned equity financing be abandoned, terminated or significantly delayed, the deferred offering costs are immediately written
off to operating expenses. As of June 30, 2025, there was $
Greenshoe Rights
In connection with the issuance of the Company’s Series L Convertible Preferred Stock, the Company issued additional investment rights (“Greenshoe Rights”). The Company evaluated the Greenshoe Rights in accordance with ASC 480. As the call option was linked to preferred stock that included redemption features that could require cash settlement upon events outside the Company’s control, the instrument was classified as a liability and initially recognized at fair value. The Greenshoe Rights liability was subsequently remeasured at fair value at each reporting date, with changes in fair value recognized in earnings within other income (expense). Upon execution of the September 2025 waiver eliminating the redemption features, the Greenshoe Rights liability was reclassified to equity at its then-current fair value.
Fair Value of Financial Instruments
Financial Accounting Standards Board (“FASB”) Accounting Standards Codification (“ASC”) 820-10 requires entities to disclose the fair value of financial instruments, both assets and liabilities recognized and not recognized on the balance sheet for which it is practicable to estimate fair value. ASC 820-10 defines the fair value of a financial instrument as the amount at which the instrument could be exchanged in a current transaction between willing parties.
The three levels of the fair value hierarchy are as follows:
Level 1 Valuations based on unadjusted quoted prices in active markets for identical assets or liabilities that the entity has the ability to access.
Level 2 Valuations based on quoted prices for similar assets or liabilities, quoted prices in markets that are not active, or other inputs that are observable or can be corroborated by observable data for substantially the full term of the assets or liabilities.
Level 3 Valuations based on inputs that are unobservable, supported by little or no market activity and that are significant to the fair value of the assets or liabilities.
The carrying amounts of the Company’s other financial assets and liabilities, such as cash and cash equivalents, prepaid expenses and other current assets, accounts payable, and accrued expenses, approximate their fair values because of the short maturity of these instruments.
The
carrying amount of the Company’s warrant liability of $
| 10 |
Warrant Liability
The Company evaluates its financial instruments to determine if such instruments are derivatives or contain features that qualify as embedded derivatives in accordance with ASC Topic 815, “Derivatives and Hedging” (“ASC 815”). For derivative financial instruments that are accounted for as liabilities, the derivative instrument is initially recorded at its fair value and is then re-valued at each reporting date, with changes in the fair value reported in the statements of operations.
The Company’s use of derivative financial instruments is generally limited to warrants issued by the Company that do not meet the criteria for equity treatment and are recorded as liabilities. We do not use financial instruments or derivatives for any trading purposes.
Mezzanine Equity
Where ordinary or preferred shares are determined to be conditionally redeemable upon the occurrence of certain events that are not solely within the control of the issuer, and upon such event, the shares would become redeemable at the option of the holders, they are classified as ‘mezzanine equity’ (temporary equity). The purpose of this classification is to convey that such a security may not be permanently part of equity and could result in a demand for cash, securities or other assets of the entity in the future.
Stock-Based Compensation
The Company periodically issues stock-based compensation to officers, directors, employees, and consultants for services rendered. Such issuances vest and expire according to terms established at the issuance date.
Stock-based payments to officers, directors, employees, and consultants in exchange for goods and services, which include grants of employee stock options, are recognized in the financial statements based on their grant date fair values in accordance with ASC 718, Compensation-Stock Compensation. Stock based payments to officers, directors, employees, and consultants, which are generally time vested, are measured at the grant date fair value and depending on the conditions associated with the vesting of the award, compensation cost is recognized on a straight-line or graded basis over the vesting period. Recognition of compensation expense for non-employees is in the same period and manner as if the Company had paid cash for the services. The fair value of stock options granted is estimated using the Black-Scholes option-pricing model, which uses certain assumptions related to risk-free interest rates, expected volatility, expected life, and future dividends. The assumptions used in the Black-Scholes option pricing model could materially affect compensation expense recorded in future periods.
Research and Development Expenses
Costs incurred for research and development are expensed as incurred. The salaries, benefits, and overhead costs of personnel conducting research and development of the Company’s products are included in research and development expenses. Purchased materials that do not have an alternative future use are also expensed. Purchased materials that have an alternative future are classified as a prepaid expense and periodically reviewed.
Basic earnings (loss) per share is computed using the weighted-average number of common shares outstanding during the period. Diluted earnings (loss) per share is computed using the weighted-average number of common shares and the dilutive effect of contingent shares outstanding during the period. Potentially dilutive contingent shares, which primarily consist of stock issuable upon exercise of stock options and warrants, and the conversion of Series L convertible preferred stock, have been excluded from the diluted loss per share calculation because their effect is anti-dilutive.
June 30, 2025 (Unaudited) | June 30, 2024 (Unaudited) | |||||||
| Series L convertible preferred stock 1 | ||||||||
| Options to purchase common stock | ||||||||
| Warrants to purchase common stock | ||||||||
| Total anti-dilutive securities | ||||||||
| 1 |
| 11 |
Concentration
Cash
is deposited in one financial institution. The balances held at this financial institution at times may be in excess of Federal Deposit
Insurance Corporation (“FDIC”) insurance limits of up to $
The Company has a significant concentration of expenses incurred from and accounts payable to Cytovance Biologics, Inc. (“Cytovance”), a related party, and the University of Minnesota, see Note 4 – Accounts Payable and Related Party.
Segment Information
The Company’s Chief Executive Officer and President (“CEO”) is our chief operating decision maker (“CODM”) and evaluates performance and makes operating decisions about allocating resources based on financial data presented on a consolidated basis. Because our CODM evaluates financial performance on a consolidated basis, the Company has determined that it operates as a single reportable segment composed of the financial results of GT Biopharma, Inc.
Recent Accounting Pronouncements
In November 2024, the FASB issued ASU 2024-03, Income Statement-Reporting Comprehensive Income-Expense Disaggregation Disclosures (Subtopic 220-40): Disaggregation of Income Statement Expenses, requiring public entities to disclose additional information about specific expense categories in the notes to the financial statements on an interim and annual basis. ASU 2024-03 is effective for fiscal years beginning after December 15, 2026, and for interim periods beginning after December 15, 2027, with early adoption permitted. The Company is currently evaluating the impact of adopting ASU 2024-03.
The Company’s management has evaluated all the recently issued, but not yet effective, accounting standards and guidance that have been issued or proposed by the FASB or other standards-setting bodies through the filing date of these financial statements and does not believe the future adoption of any such pronouncements will have a material effect on the Company’s financial position and results of operations.
Note 4 – Accounts Payable and Related Party
Accounts payable consist of the following:
| As of | As of | |||||||||||||||
| June
30, 2025 | % | December
31, 2024 | % | |||||||||||||
| Accounts payable to Cytovance, a related party 1 | $ | % | $ | % | ||||||||||||
| Accounts payable to University of Minnesota | % | % | ||||||||||||||
| Legal services firm | % | % | ||||||||||||||
| Other accounts payable | % | % | ||||||||||||||
| Total accounts payable | $ | % | $ | % | ||||||||||||
| 1 |
The details of the Company’s accounts payable to Cytovance were as follows:
| Six Months Ending | ||||||||
| June 30, 2025 | June 30, 2024 | |||||||
| (Unaudited) | (Unaudited) | |||||||
| Beginning balance | $ | $ | ||||||
| Invoices, net | ||||||||
| Payments in cash | ( | ) | ( | ) | ||||
| Payments in common stock, at fair value | ( | ) | ||||||
| Payments in pre-funded warrants, at fair value | ( | ) | ||||||
| Ending balance | $ | $ | ||||||
In
April and June 2024, the Company issued an aggregate of shares of common stock with a fair value of approximately $
In
March 2025, the Company issued pre-funded warrants to purchase up to
In
March 2025, a legal services firm currently engaged by the Company agreed to reduce the Company’s prior year unpaid fees by approximately
$
| 12 |
University of Minnesota
See Note 8 – Commitments and Contingencies, Significant Agreements.
Note 5 – Warrant Liability
2023 Warrants
On
January 4, 2023, as part of the private placement offering, the Company issued warrants to purchase up to an aggregate
of
The 2023 Common Warrants and the 2023 Placement Agents Warrants (collectively the “2023 Warrants”), provide for a value calculation for the warrants using the Black Scholes model in the event of certain fundamental transactions. The fair value calculation provides for a floor on the volatility amount utilized in the value calculation at % or greater. The Company has determined this provision introduces leverage to the holders that could result in a value that would be greater than the settlement amount of a fixed-for-fixed option on the Company’s own equity shares. Therefore, pursuant to ASC 815, the Company has classified the 2023 Warrants as a liability in its balance sheet. The classification of the 2023 Warrants, including whether they should be recorded as liability or as equity, is evaluated at the end of each reporting period.
The
2023 Warrants were initially recorded at a fair value at $
The 2023 Warrant liability is valued using a Black Scholes Option pricing model with the following assumptions:
| 2023 Warrants | ||||||||
| June 30, 2025 | December 31, 2024 | |||||||
| (Unaudited) | ||||||||
| Stock price | $ | $ | ||||||
| Risk-free interest rate 1 | % | % | ||||||
| Expected volatility 2 | % | % | ||||||
| Expected life (in years) 3 | ||||||||
| Expected dividend yield 4 | ||||||||
| Fair value of warrants | $ | $ | ||||||
| 1 |
| 2 |
| 3 |
| 4 |
The details of warrant liability transactions were as follows:
| Six Months Ending | ||||||||
| June 30, 2025 | June 30, 2024 | |||||||
| (Unaudited) | (Unaudited) | |||||||
| Beginning balance | $ | $ | ||||||
| Issuance of warrants at fair value | ||||||||
| Change in fair value | ( | ) | ( | ) | ||||
| Extinguishment | ||||||||
| Ending balance | $ | $ | ||||||
| 13 |
Note 6 – Stockholders’ Equity (Deficit)
The Company’s authorized capital as of June 30, 2025 was shares of common stock, par value $ per share, and shares of preferred stock, par value $ per share.
Common Stock
2025 Private Placement of Equity Facility
On
May 14, 2025, and as amended on June 10, 2025, the Company entered into a common shares purchase agreement (the “Purchase
Agreement”) with investors (collectively, the “Investors”) relating to a committed equity facility (the
“Facility”). Pursuant to the Purchase Agreement, the Company has the right from time to time at its option to sell to
the Investors up to $
Sales of the shares of common stock to the Investors under the Purchase Agreement, and the timing of any sales, will be determined by the Company from time to time in its sole discretion and will depend on a variety of factors, including, among other things, market conditions, the trading price of the common stock and determinations by the Company regarding the use of proceeds from the sale of such shares of common stock. The net proceeds from any sales under the Purchase Agreement will depend on the frequency with, and prices at, which the shares of common stock are sold to the Investors.
The
purchase price of the shares of common stock that the Company elects to sell to the Investors pursuant to the Purchase Agreement will
be
In
connection with the execution of the Purchase Agreement, the Company agreed to issue to the Investors pre-funded warrants to
purchase an aggregate of
2025 Warrant Inducement Transaction
On
February 26, 2025, the Company received gross proceeds of $
The
Inducement Warrants consist of (i) new Series A Inducement Warrants, representing warrants to purchase up to
The Company determined that under ASC 815, the 2025 inducement and placement agent warrants are considered indexed to the Company’s own stock and eligible for an exception from derivative accounting. Accordingly, the fair value of the 2025 inducement and placement agent warrants are classified as equity.
The
Company recognized the aggregate effect of the modification of warrants and grant of inducement warrants of $
| 14 |
Preferred Stock
2025 Private Placement of Series L Convertible Preferred Stock and Warrants
On
May 12, 2025, and as amended on May 21, 2025, the Company entered into a securities purchase agreement (the “Securities
Purchase Agreement”) with the purchasers identified therein (collectively, the “Purchasers”) providing for the
issuance and sale to the Purchasers of (i)
shares of the Company’s Series L 10% Convertible Preferred Stock (the “Series L Convertible Preferred Stock”),
(ii) warrants to purchase up to a number of shares of common stock of the Company equal to 100% of the shares of the Company’s
common stock issuable upon conversion of the shares of Series L Convertible Preferred Stock (the “Common Warrants”), and
(iii) warrants to purchase up to a number of shares of Company’s common stock equal to the number of Greenshoe Conversion
Shares (as defined in the Securities Purchase Agreement) issuable upon exercise of the Greenshoe Right (as defined below) (the
“Vesting Warrants” and together with the Common Warrants, the “Warrants”), with an aggregate stated value of
$
Pursuant
to the Securities Purchase Agreement, each Purchaser may elect to purchase shares of Series L Convertible Preferred Stock with an
aggregate stated value of up to $
On May 12, 2025, the Company filed a Certificate of Designation of Preferences, Rights and Limitations of Series L 10% Convertible Preferred Stock (the “Certificate of Designation”) with the Secretary of State of the State of Delaware. On May 22, 2025, the Company filed with the Secretary of State of the State of Delaware a Certificate of Increase (the “Certificate of Increase”) increasing the shares of Series L 10% Convertible Preferred Stock as designated in the Certificate of Designations from shares to shares. The Certificate of Designation creates and specifies the rights of Series L 10% Convertible Preferred Stock, including the terms and conditions on which shares of such preferred stock would convert into shares of our common stock, as well as its liquidation preference.
Pursuant
to the Certificate of Designation and subject to certain ownership limitations, the Series L Convertible Preferred Stock may be
converted at any time at the option of the Purchasers into shares of the Company’s common stock at an initial conversion price
of $
Pursuant
to the Securities Purchase Agreement, each Purchaser was issued (i) a Common Warrant, each to purchase up to a number of shares of
the Company’s common stock equal to 100% of the Conversion Shares (as defined in the Securities Purchase Agreement) underlying
the Preferred Shares issued to such Purchaser and (ii) a Vesting Warrant (the exercisability of which shall vest ratably from time
to time in proportion to the Purchaser’s (or its permitted assigns’) exercise of such Purchaser’s Greenshoe Rights
pursuant to Section 2.4 of the Purchase Agreement), each to purchase up to a number of shares of the Company’s common stock
equal to the number of Greenshoe Conversion Shares (as defined in the Securities Purchase Agreement) applicable to such Purchaser,
in accordance with the Securities Purchase Agreement. An aggregate of
Common Warrants were issued with an initial exercise price of $
The Preferred Shares and Warrants both have full ratchet price protection and are subject to other adjustments, as further described in the Certificate of Designation or the Warrants, as applicable, subject, solely with respect to adjustments in connection with the exercise of Greenshoe Rights, a floor price of $ per share (subject to adjustment for reverse and forward splits, recapitalizations and similar transactions).
The
Company and the Purchasers entered into a registration rights agreement pursuant to which the Company agreed to file a registration
statement with the Securities and Exchange Commission covering the public resale of the common stock issuable upon conversion of the
Series L Convertible Preferred Stock and upon exercise of the Warrants. The Company has agreed to file a registration statement
within 30 days after the initial closing and after each closing of the exercise of a Greenshoe Right in accordance with the
Securities Purchase Agreement, to become effective no later than 90 days after filing. If these deadlines are not met,
Pursuant to the Securities Purchase Agreement, the Company agreed to hold a meeting of its stockholders at the earliest practical date after the execution of the Securities Purchase Agreement for the purpose of obtaining stockholder approval for the issuance, in the aggregate, of more than % of the number of shares of the Company’s common stock outstanding on the date of the initial closing (“Shareholder Approval”). In connection with the required Shareholder Approval, all of the Company’s officers and directors (each a “Voting Agreement Party”) entered into a Voting Agreement pursuant to which each Voting Agreement Party agreed to vote all shares of voting stock over which the Voting Agreement Party has voting control in favor of any resolution presented to the stockholders of the Company seeking Shareholder Approval. Shareholder Approval was obtained on July 24, 2025.
Dividends
to holders of the Series L Convertible Preferred Stock in the amount of $
| 15 |
Series C Preferred Stock
As of June 30, 2025, there were shares of series C preferred stock, par value $ per share (the “Series C Preferred Stock”) issued and outstanding.
As a result of numerous reverse stock-splits in previous years and the agreement terms for adjusting the rights of the related shares, the shares of Series C Preferred Stock are convertible into an infinitesimal amount of common stock, have no voting rights, and in the event of liquidation, the holders of the Series C Preferred Stock would not participate in any distribution of the assets or surplus funds of the Company. The holders of Series C Preferred Stock also are not currently entitled to any dividends if and when declared by the Board. No dividends to holders of the Series C Preferred Stock were declared or unpaid through June 30, 2025.
Mezzanine Equity
2025 Private Placement of Series L Convertible Preferred Stock and Warrants
The
May 12, 2025 private placement of Series L Convertible Preferred Stock and Warrants produced net proceeds of $
| Relative Fair Value |
Percentage | |||||||
| Series L Convertible Preferred Stock | % | |||||||
| Warrants | % | |||||||
| Total | % | |||||||
| Allocation of Net Proceeds | Percentage | |||||||
| Mezzanine equity | % | |||||||
| Additional paid in capital | % | |||||||
| Total | % |
As Series L Convertible Preferred Stock is converted into common stock it is reclassified from mezzanine equity to additional paid in capital based on a pro-rata basis.
Greenshoe Rights
The
Greenshoe Rights, as additional investment rights linked to the Series L Convertible Preferred Stock, were initially classified as a
liability under ASC 480 due to their association with the Preferred Stock’s redemption features, which could require cash settlement
upon events outside the Company’s control. They were recognized at fair value of $
The change in the Greenshoe Rights liability measured at fair value for the six months ended June 30, 2025 is as follows:
| Greenshoe Rights | ||||
| Balance, December 31, 2024 | $ | |||
| Loss on initial recognition of Greenshoe Rights liability | ||||
| Balance, June 30, 2025 | $ | |||
Note 7 – Common Stock Warrants and Options
Common Stock Warrants
Stock warrant transactions for the six months ended June 30, 2025 were as follows:
| Six Months Ended June 30, 2025 | ||||||||
| Number of | Weighted Average | |||||||
| Warrants | Exercise Price | |||||||
| Warrants outstanding at December 31, 2024 | $ | |||||||
| Granted | ||||||||
| Forfeited/cancelled | ||||||||
| Exercised | ( | ) | ||||||
| Warrants outstanding at June 30, 2025 | $ | |||||||
| Warrants exercisable at June 30, 2025 | $ | |||||||
The aggregate intrinsic value of all warrants outstanding and all warrants vested and exercisable as of June 30, 2025 was approximately $ million and $ million, respectively, in each case based on the fair value of the Company’s common stock on June 30, 2025.
| 16 |
Pursuant
to the May 2025 Private Placement of Series L Convertible Preferred Stock and Warrants the Company issued an aggregate of Common
Warrants with an initial exercise price of $
Pursuant
to the May 2025 Private Placement of Equity Facility the Company issued pre-funded warrants to purchase an aggregate of
In
May 2025 the Company issued warrants underlying
Warrants outstanding as of June 30, 2025 are exercisable as follows:
| Warrants Outstanding and Exercisable as of June 30, 2025 | ||||||||||||||
Range of Exercise Price | Number Outstanding | Weighted Average Remaining Contractual Life (Years) | Weighted Average Exercise Price | |||||||||||
| $ | N/A | $ | ||||||||||||
Common Stock Options
In
April 2022 the Company established the 2022 Omnibus Incentive Plan (the “Plan”). The Plan was approved by our Board and
stockholders. The purpose of the Plan is to grant stock and options to purchase our common stock, and other incentive awards, to our
employees, directors, and key consultants. The maximum number of shares of common stock that may be issued pursuant to awards
granted under the Plan is .
The shares of our common stock underlying cancelled and forfeited awards issued under the Plan may again become available for grant
under the Plan. As of June 30, 2025, there were
stock options outstanding and
shares of restricted stock granted in prior years under the Plan, which left
shares available for grant under the Plan. Only July 24, 2025 shareholders voted to increase the maximum number of shares of common
stock that may be issued pursuant to awards granted under the Plan by
| Six Months Ended June, 2025 | ||||||||
| Number of | Weighted Average | |||||||
| Options | Exercise Price | |||||||
| Options outstanding at December 31, 2024 | $ | |||||||
| Granted | ||||||||
| Forfeited/cancelled | ||||||||
| Exercised | ||||||||
| Options outstanding at June 30, 2025 | $ | |||||||
| Options exercisable at June 30, 2025 | $ | |||||||
The weighted average remaining contractual life of all options outstanding, and all options vested and exercisable as of June 30, 2025 was approximately years. Furthermore, the aggregate intrinsic value of all options outstanding and all options vested and exercisable as of June 30, 2025 was approximately $ and $, respectively, in each case based on the fair value of the Company’s common stock on June 30, 2025.
| 17 |
The total fair value of options that vested during the six months ended June 30, 2025 and 2024, was $ and $, respectively, and is included in selling, general and administrative expense in the accompanying unaudited condensed statements of operations. As of June 30, 2025, stock options were vested and exercisable and unvested compensation expense amounted to approximately $.
| Stock Options Exercisable as of June 30, 2025 | ||||||||||||||
Range of Exercise Price | Number Outstanding | Weighted Average Remaining Contractual Life (Years) | Weighted Average Exercise Price | |||||||||||
| $ | $ | |||||||||||||
Note 8 – Commitments and Contingencies
Litigation
The Company is involved in certain legal proceedings that arise from time to time in the ordinary course of our business. Except for income tax contingencies, we record accruals for contingencies to the extent that our management concludes that the occurrence is probable and that the related amounts of loss can be reasonably estimated. Legal expenses associated with the contingency are expensed as incurred. There is no current or pending litigation of any significance with the exception of the matters identified below that have arisen under, and are being handled in, the normal course of business:
Ohri Matter
On July 22, 2024, the Company filed an AAA Arbitration Demand against Manu Ohri, its former Chief Financial Officer. In the demand, the Company asserts claims against Mr. Ohri for breach of his fiduciary duties and breach of contract and seeks a declaratory judgment providing that the Company may characterize Mr. Ohri’s termination as “for cause” under his employment agreement, and that the Company may revoke the separation agreement entered into between the Company and Mr. Ohri prior to the Company learning of Mr. Ohri’s breaches. In addition to the declaratory judgment, the Company seeks damages arising from Mr. Ohri’s violations, and attorneys’ fees and any forum and arbitration fees. On September 3, 2024, Mr. Ohri filed both a general denial of the Company’s claims against him and counterclaims for breach of his employment agreement and Separation Agreement. The final hearing date, originally scheduled for June 10, 2025, has been postponed indefinitely in order to allow the parties to mediate the dispute. At this time, mediation has not been scheduled. There is a status conference scheduled for August 19, 2025 before the AAA. At this stage in the proceedings the Company is not able to determine the probability of the outcome of this matter or a range of reasonably expected losses, if any. The Company believes it has recorded an appropriate accrual for the matter.
TWF Global Matter
On
May 24, 2023, TWF Global, LLC (“TWF”) filed a Complaint in the California Superior Court for the County of Los Angeles
naming the Company as defendant. The complaint alleges that TWF is the holder of two Convertible Promissory Notes
(“Notes”) and that the Company did not deliver shares of common stock due on conversion in February 2021. TWF was
seeking per diem liquidated damages based on the terms of alleged Notes. On July 14, 2023, the Company filed a motion to dismiss for
improper forum because the terms of the Notes, as alleged, require disputes to be filed in New York state and federal courts. TWF
voluntarily dismissed its complaint before the California Superior Court of Los Angeles without prejudice. The Company subsequently
filed a summons and complaint for interpleader against TWF and Z-One, LLC before the Supreme Court of the State of New York County
of New York, asking the Supreme Court to determine if the Company’s shares of common stock should be registered to TWF or
Z-One LLC, as both of these entities have made conflicting demands for the shares. On February 5, 2024, the Company filed a motion
for entry of default against TWF, seeking an order directing the Company to register the shares of common stock in the name of
Z-One, LLC and that the Company be released from all associated liability and claims. The Court denied the motion without prejudice
and agreed to reconsider the motion without further briefing upon the filing of a supplemental party affidavit. On May 9, 2024,
Z-One, LLC filed a motion for summary judgement seeking dismissal of the action, representing that Z-One, LLC and TWF have settled
their dispute over the entitlement to the Company’s shares of common stock and there is no remaining dispute before the Court.
On May 21, 2024, the Company filed a supplemental affidavit in support of its motion for entry of default. On November 14, 2024, the
Court held a hearing on the parties’ motions, at which the Court found that the motion for entry of default was mooted by the
settlement agreement between Z-One, LLC and TWF. The Court ordered that the case be dismissed. On February 17, 2025, Z-One, LLC
filed a Summons with Notice in the Supreme Court of the State of New York, County of New York. The Company then filed a demand that
Z-One, LLC serve a complaint, and on June 25, 2025, Z-One, LLC filed a Complaint alleging that it is the holder, either originally
or by assignment, of a Convertible Note in the principal amount of $
Silberfein, DiPietro, and Werthman Trust Matters
On July 8, 2025, Coby Silberfein filed a summons with
notice in the State of New York Supreme Court for the County of New York naming the Company as defendant seeking damages for breach of
a securities purchase agreement and convertible note in the principal amount of $
| 18 |
Significant Agreements
Cytovance Biologics, Inc., a Related Party
In October 2020, the Company entered into a Master Services Agreement with Cytovance, to perform biologic development and manufacturing services, and to produce and test compounds used in the Company’s potential product candidates. The Company subsequently executed numerous Statements of Work (“SOWs”) for the research and development of products for use in clinical trials.
On
August 24, 2022, the Company entered into a Settlement and Investment Agreement with Cytovance that amended existing SOWs and
allowed for future invoices to be settled in in a combination of cash and issuance of the Company’s common stock. The
Settlement and Investment Agreement also set Cytovance’s beneficial ownership limitation at
On
April 25, 2024, the Company entered into an Amendment to the Settlement and Investment Agreement with Cytovance that increased Cytovance’s
beneficial ownership limitation to
On
June 30, 2024, Cytovance became a related party as their beneficial ownership exceeded
During
the six months ended June 30, 2025 and 2024, the Company recognized research and development expenses of $
As
of June 30, 2025, the Company’s commitments in relation to unbilled and unaccrued SOWs and any related Change Orders from Cytovance
for services that have not yet been rendered as of June 30, 2025, amounted to approximately $
University of Minnesota
2023 Sponsored Research Agreement
On
May 20, 2024, the Company entered into a sponsored research agreement with the Regents of the University of Minnesota (the “2023
Sponsored Research Agreement”), effective July 1, 2023, and expiring on July 1, 2025. Payments totaling approximately $
On
June 18, 2025, the 2023 Sponsored Research Agreement was amended to expire on December 31, 2025. In addition, payments amounting to $
The
Company recorded an expense classified as research and development of approximately $
As
of June 30, 2025 the Company’s commitments in relation to unbilled and unaccrued amounts from the University of Minnesota pursuant
to the 2023 Sponsored Research Agreement for services that have not yet been rendered as of June 30, 2025, amounted to approximately
$
| 19 |
2016 Exclusive Patent License Agreement
Effective
July 18, 2016, the Company entered into an exclusive patent license agreement with the Regents of the University of Minnesota (as amended,
the “2016 Exclusive Patent License Agreement”), to further develop and commercialize cancer therapies using TriKE®
technology developed by researchers at the University of Minnesota to target NK cells to cancer. Under the terms of the agreement, the
Company receives exclusive rights to conduct research and to develop, make, use, sell, and import TriKE® technology worldwide
for the treatment of any disease, state, or condition in humans. The Company is responsible for obtaining all permits, licenses, authorizations,
registrations, and regulatory approvals required or granted by any governmental authority anywhere in the world that is responsible for
the regulation of products such as the TriKE® technology, including without limitation the FDA and the European Agency
for the Evaluation of Medicinal Products in the European Union. The agreement requires an upfront payment of $
Effective
May 13, 2024, the Company entered into an amended and restated exclusive patent license agreement with the Regents of the University
of Minnesota. The amendment requires an upfront payment of $
The
Company recorded an expense classified as research and development of approximately $
2021 Exclusive License Agreement
Effective
March 26, 2021, the Company entered into an exclusive license agreement with the Regents of the University of Minnesota (the “2021
Exclusive Patent License Agreement”), specific to the B7H3 targeted TriKE®. The agreement requires an upfront payment
of $
The Company did not record any expense classified as research and development, pursuant to the 2021 Exclusive License Agreement, for the six months ended June 30, 2025 and 2024, respectively.
2024 GTB-3650 Clinical Trial Agreement
On
November 18, 2024, the Registrant entered into an Investigator Initiated Clinical Trial Agreement (the “Agreement”) with
the Regents of the University of Minnesota (the “University”), pursuant to which, the University shall sponsor an Investigational
New Drug (“IND”) application for IND 165546 GTB-3650 (the “Research Program”) and shall serve as a sponsor investigator
for a phase 1 clinical trial entitled, “GTB-3650 (CD16/IL-15/CD33) Tri-Specific Killer Engager (TriKE) for the Treatment of High
Risk Myelodysplastic Syndromes (MDS), Refractory/Relapsed Acute Myeloid Leukemia (AML), and Minimal Residual Disease in AML,” designed
by the University (the “Study”). The Research Program is being conducted for clinical research use. The budget for the Study,
including without limitations, funding and resources, provides for up to approximately $
| 20 |
The Company did not record any expense classified as research and development, pursuant to the 2024 Clinical Trial Agreement, for the six months ended June 30, 2025 and 2024, respectively.
As
of June 30, 2025 the Company’s commitments in relation to unbilled and unaccrued amounts from the University of Minnesota pursuant
to the 2024 Clinical Trial Agreement for services that have not yet been rendered as of June 30, 2025, amounted to approximately $
PDPC Advisors Inc., a Related Party
In June 2025, the Company entered into an Advisory
Agreement (the “Agreement”) with PDPC Advisors Inc. (“PDPC”), to perform certain advisory services. Under the
Agreement cash payments amounting to $
Contingency – NASDAQ Matters
On
November 21, 2024, we received a letter (the “Notification Letter”) from the Nasdaq Listing Qualifications Staff (the “Staff”)
notifying us that the amount of our stockholders’ equity had fallen below the $
The Notification Letter indicated that we had 45 days (i.e., until January 6, 2025) to submit a plan to regain compliance with the Minimum Stockholders’ Equity Requirement, noting that if such plan is accepted, the Staff can grant us an extension of up to 180 days from the date of the Notification Letter to evidence compliance. In determining whether to accept our plan, the Staff will consider such things as the likelihood that the plan will result in compliance with Nasdaq’s continued listing criteria, our past compliance history, the reasons for our current non-compliance, other corporate events that may occur within the review period, our overall financial condition and our public disclosures.
We submitted a plan of compliance to the Staff on December 31, 2024, outlining our plan to conduct periodic public and private securities offerings to regain compliance. The Staff also requested additional information regarding our financing plans and financial projection, which we provided to them. On June 13, 2025, we received a letter from the Staff notifying us that we have regained compliance with the Minimum Stockholders’ Equity Requirement set forth in Nasdaq Listing Rule 5550(b)(1). Nasdaq will continue to monitor the Company to ensure its ongoing compliance with the Minimum Stockholders’ Equity Requirement, so if at the time of the filing of the Company’s next periodic financial statements the Company does not evidence compliance with the Minimum Stockholders’ Equity Requirement, the Company may be subject to delisting.
If our common stock is delisted from Nasdaq, our ability to raise capital through public offerings of our securities and to finance our operations could be adversely affected. We also believe that delisting would likely result in decreased liquidity and/or increased volatility in our common stock and could harm our business and future prospects. In addition, we believe that, if our common stock is delisted, our stockholders would likely find it more difficult to obtain accurate quotations as to the price of our common stock and it may be more difficult for stockholders to buy or sell our common stock at competitive market prices, or at all.
Note 9 – Segment Information
The
Company operates and manages its business as
The Company’s CODM reviews financial information presented and decides how to allocate resources based on net income (loss). Net income (loss) is used for evaluating financial performance.
Significant segment expenses include research and development, salaries, insurance, and stock-based compensation. Operating expenses include all remaining costs necessary to operate our business, which primarily include external professional services and other administrative expenses. The following table presents the significant segment expenses and other segment items regularly reviewed by our CODM:
| Three Months Ended June 30, | Six Months Ended June 30, | |||||||||||||||
| 2025 | 2024 | 2025 | 2024 | |||||||||||||
| Research and development | $ | $ | $ | $ | ||||||||||||
| Salaries | ||||||||||||||||
| Insurance | ||||||||||||||||
| Stock-based compensation | ||||||||||||||||
| Operating expenses | ||||||||||||||||
| Other expense | ( | ) | ( | ) | ||||||||||||
| Net loss | $ | $ | $ | $ | ||||||||||||
Note 10 – Subsequent Events
Exercise of Series L 10% Convertible Preferred Stock Greenshoe Rights
On
July 28, 2025, a Purchaser of the Company’s Series L 10% Convertible Preferred Stock (the “Preferred Stock”) elected
to exercise their Greenshoe Rights and purchased shares of the Company’s Preferred Stock with a stated value of $
Conversion of Series L 10% Convertible Preferred Stock
From July 1, 2025 through August 10, 2025 the holders of the Company’s Series L Convertible Preferred Stock have converted shares of Series L Convertible Preferred Stock into shares of common stock.
| 21 |
Item 2. Management’s Discussion and Analysis of Financial Condition and Results of Operations.
CAUTIONARY NOTICE REGARDING FORWARD-LOOKING STATEMENTS
Some of the statements in this Quarterly Report on Form 10-Q are “forward-looking statements” within the meaning of the safe harbor from liability established by the Private Securities Litigation Reform Act of 1995. Forward-looking statements include statements regarding our current beliefs, goals and expectations about matters such as our expected financial position and operating results, our business strategy and our financing plans. The forward-looking statements in this report are not based on historical facts, but rather reflect the current expectations of our management concerning future results and events. The forward-looking statements generally can be identified by the use of terms such as “believe,” “expect,” “anticipate,” “intend,” “plan,” “foresee,” “may,” “guidance,” “estimate,” “potential,” “outlook,” “target,” “forecast,” “likely” or other similar words or phrases. Similarly, statements that describe our objectives, plans or goals are, or may be, forward-looking statements. Forward-looking statements involve known and unknown risks, uncertainties and other factors that may cause our actual results, performance or achievements to be different from any future results, performance and achievements expressed or implied by these statements. We cannot guarantee that our forward-looking statements will turn out to be correct or that our beliefs and goals will not change. Our actual results could be very different from and worse than our expectations for various reasons. You should carefully review all information, including the discussion of risk factors under “Part I. Item 1A: Risk Factors” and “Part II. Item 7: Management’s Discussion and Analysis of Financial Condition and Results of Operations” of the Form 10-K for the year ended December 31, 2024. Any forward-looking statements in the Form 10-Q are made only as of the date hereof and, except as may be required by law, we do not have any obligation to publicly update any forward-looking statements contained in this Form 10-Q to reflect subsequent events or circumstances.
Organization
The corporate predecessor of GT Biopharma, Inc, Diagnostic Data, Inc., was incorporated in the state of California in 1965. Diagnostic Data, Inc. changed its incorporation to the state of Delaware on December 21, 1972 and changed its name to DDI Pharmaceuticals, Inc. on March 11, 1985. On September 7, 1994, DDI Pharmaceuticals, Inc. merged with International BioClinical, Inc. and Bioxytech S.A. and changed its name to OXIS International, Inc. On July 17, 2017, OXIS International, Inc. changed its name to GT Biopharma, Inc.
Overview
We are a clinical stage biopharmaceutical company focused on the development and commercialization of novel immuno-oncology products based on our proprietary Tri-specific Killer Engager (TriKE®), and Tetra-specific Killer Engager (Dual Targeting TriKE®) fusion protein immune cell engager technology platforms. Our TriKE® and Dual Targeting TriKE® platforms generate proprietary therapeutics designed to harness and enhance the cancer killing abilities of a patient’s own natural killer cells, or NK cells. Once bound to an NK cell, our moieties are designed to activate the NK cell to direct it to one or more specifically targeted proteins expressed on a specific type of cancer cell or virus infected cell, resulting in the targeted cell’s death. TriKE®s can be designed to target any number of tumor antigens, including B7-H3, HER2, CD33 and PDL1, on hematologic malignancies or solid tumors and do not require patient-specific customization. We believe our TriKE® and Dual Targeting TriKE® platforms that activate endogenous NK cells are potentially safer than T-cell immunotherapy because there is less cytokine release syndrome (CRS) and fewer neurological complications. Our preclinical data suggests that this is explained by the TriKE® dependent CD16 directed IL-15 proliferation of NK cells but little effect endogenous T cells.
We are using our TriKE® platform with the intent to bring to market immuno-oncology products that can treat a range of hematologic malignancies, solid tumors, and potentially autoimmune disorders. The platform is scalable, and we are implementing processes to produce investigational new drug (IND) ready moieties in a timely manner after a specific TriKE® conceptual design. Specific drug candidates can then be advanced into the clinic on our own or through potential collaborations with partnering companies. We believe our TriKE®s may have the ability, if approved for marketing, to be used as both monotherapy and in combination with other standard-of-care therapies.
Our initial work was conducted in collaboration with the Masonic Cancer Center at the University of Minnesota under a program led by Dr. Jeffrey Miller, Professor of Medicine, and the Interim Director at the Center. Dr. Miller, who also serves as our Consulting Senior Medical Director, is a recognized key opinion leader in the field of NK cell and IL-15 biology and their therapeutic potential. We have exclusive rights to the TriKE® platform and are generating additional intellectual property for specific moieties.
| 22 |
Our current product candidate pipeline is summarized in the table below:
GTB-3550
GTB-3550 was our first TriKE® product candidate and its clinical development was suspended so that we could focus resources on second-generation TriKEs®. GTB-3550 is a tri-specific killer engager (TriKE) comprised of two single-chain variable fragments (“scFv”) composed of the variable regions of the heavy and light chains of anti-CD16 and anti-CD33 antibodies and a modified form of IL-15. We studied this anti-CD16-IL-15-anti-CD33 TriKE® in CD33 positive leukemias, a marker expressed on tumor cells in acute myelogenous leukemia, or AML, and myelodysplastic syndrome, or MDS. The anti-CD33 antibody fragment in GTB-3550 was derived from the M195 humanized anti-CD33 scFv. We believe the approval of the antibody-drug conjugate gemtuzumab validates the targeting of CD33.
We previously announced the interim clinical trial results for GTB-3550, which showed significantly reduced CD 33+ bone marrow blast levels by 33.3%, 61.7%, 63.6%, 50% in Patient 5 (25 µg/kg/day), Patient 7 (50 µg/kg/day), Patient 9 (100 µg/kg/day), and Patient 11 (150 µg/kg/day), respectively. After the end of infusion, GTB-3550 and IL-15 concentrations declined rapidly with overall geometric mean terminal phase elimination half-life (T1/2) of 2.2 and 2.52 hours, respectively. There was minimal CRS resulting from hyperactivation of patient’s T-cell population at doses 5–150 µg/kg/day.
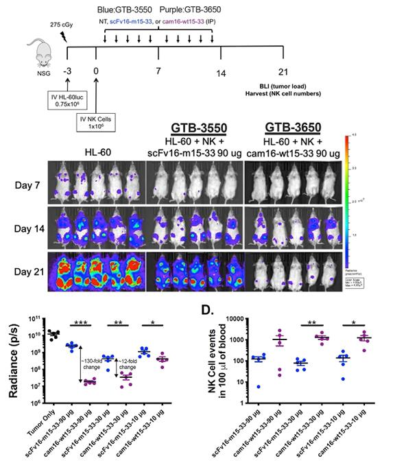
Despite the positive interim clinical trial results, GTB-3550 was replaced by a more potent next-generation camelid nanobody TriKE®, GTB-3650, that similarly targets CD33 on relapsed/refractory AML and high-risk MDS. A key difference between GTB-3550 and GTB-3650 is the incorporation of camelid antibody technology instead of a scFv; our preclinical experience showed markedly enhanced potency of TriKEs® comprised of camelid components. This is illustrated below by better tumor control of AML bearing animals with GTB-3650 (purple dots) compared to GTB-3550 (blue dots). This provided the rationale for pausing further development of GTB-3550 and moving over to solely develop the second-generation, camelid-based TriKE® platform.
| 23 |

Second Generation TriKE®s Utilize Camelid Nanobody Technology
Our goal is to be a leader in immuno-oncology therapies targeting a broad range of indications including hematological malignancies and solid tumors. A key element of our strategy includes introducing a next-generation camelid nanobody platform. Camelid antibodies (often referred as nanobodies) are smaller than human immunoglobulin, consisting of two heavy chains instead of two heavy and two light chains. These nanobodies have the potential to have greater affinity to target antigens, potentially resulting in greater potency. We are utilizing this camelid antibody structure for all of our new TriKE® product candidates.
To develop second generation TriKE®s, we designed a new humanized CD16 engager derived from a single-domain antibody. While scFvs consist of a heavy and a light variable chain joined by a linker, single-domain antibodies consist of a single variable heavy chain capable of engaging without the need of a light chain counterpart (see figure below).
| 24 |

These single-domain antibodies are thought to have certain attractive features for antibody engineering, including physical stability, ability to bind deep grooves, and increased production yields, amongst others. Pre-clinical studies demonstrated increased NK cell activation against CD33+ targets including enhanced NK cell degranulation (% CD107a+) and IFNγ with the single-domain CD16 TriKE® (cam 16-wt15-33; GTB-3650) compared to the original TriKE® (scFv16-m 15-33; GTB-3550) (see figure below). This data was published by Dr. Felices M et al (2020) in Cancer Immunol Res.
CD33+ HL60 Targets in Killing Assays
The purple line represents the GTB-3650 and the blue line represents GTB-3550.

GTB-3650
GTB-3650 is a TriKE® which targets CD33 on the surface of myeloid leukemias and an agonistic camelid engager to the potent activating receptor on NK cells, CD16. Use of this engager enhances the activity of wild type IL-15 included in GTB-3650. The TriKE® approach provides a novel way to specifically target these tumors by leveraging NK cells, which have been shown to mediate relapse protection in this setting, in an anti-CD33-targeted fashion. We are advancing GTB-3650 to clinical studies based on pre-clinical data showing a marked increase in potency compared to GTB-3550, which we anticipate could lead to an enhanced efficacy signal in AML and MDS. We advanced GTB-3650 through requisite preclinical studies and filed an Investigational New Drug (IND) application with the U.S. Food and Drug Administration (FDA) in December 2023. In late June 2024, the FDA cleared our IND Application for GTB-3650. We started study enrollment targeting patients with relapsed/refractory AML and high grade MDS on January 21, 2025. This initial study is testing GTB-3650 as monotherapy testing administration 2 weeks on and two weeks off (to prevent NK cell exhaustion) for at least 2 cycles of therapy, as agreed on with the FDA.
| 25 |

GTB-5550
GTB-5550 is a B7-H3 targeted TriKE® which targets B7-H3 on the surface of advanced solid tumors (figure above). GTB-5550 is our first dual camelid TriKE®. B7-H3 is expressed on a broad spectrum of solid tumor malignancies, allowing our team to target these malignancies through GTB-5550. Pre-clinical work has shown that this molecule has NK-cell targeted activity against a variety of solid tumors, including head and neck cancer squamous cell carcinoma (figure below), prostate cancer, breast cancer, ovarian cancer, glioblastoma, and lung cancer (amongst others). We are advancing GTB-5550 through preclinical studies and initiated a GMP manufacturing campaign in anticipation of filing an IND. A pre-IND packet was submitted to the FDA in October 2023 with a written response from the FDA in December 2023. The main question from the FDA was regarding pre-clinical toxicology and a pivot to subcutaneous dosing. The initial trial is designed as a basket trial for patients with B7-H3+ solid tumors using Monday through Friday dosing (2 weeks on and 2 weeks off to prevent immune exhaustion), and is dependent on manufacturing of clinical materials.

GTB-7550
GTB-7550 TriKE® is a product candidate in development for the treatment of lupus and other autoimmune disorders. GTB-7550 TriKE® is a tri-specific molecule composed of a camelid nanobody that binds the CD16 receptor on NK cells, a scFv engager against CD19 on malignant and normal B cells, and a human IL-15 sequence between them.
Published data shows that GTB-7550 effectively targets CD19+ malignant cell lines and primary chronic lymphocytic leukemia (CLL). Preliminary data shows that GTB-7550 can target and eliminate normal B cells, which we are continuing to test in mice. We are currently exploring and assessing potential manufacturers of GTB-7550.
Critical Accounting Policies and Estimates
The preparation of our financial statements in conformity with accounting principles generally accepted in the United States, or GAAP, requires us to make estimates and assumptions that affect the reported amounts of assets, liabilities, revenue and expenses, and related disclosure of contingent assets and liabilities. When making these estimates and assumptions, we consider our historical experience, our knowledge of economic and market factors and various other factors that we believe to be reasonable under the circumstances. Actual results may differ under different estimates and assumptions. The accounting estimates and assumptions discussed in this section are those that we consider to be the most critical to gain an understanding of our financial statements because they inherently involve significant judgments and uncertainties.
| 26 |
Use of Estimates
The preparation of financial statements in conformity with GAAP requires management to make estimates and assumptions that affect the reported amounts of assets and liabilities and disclosure of contingent assets and liabilities at the date of the financial statements and the reported amounts of revenues and expenses during the reporting period. Significant estimates include accruals for potential liabilities, assumptions used in deriving the fair value of warrant liabilities, valuation of equity instruments issued for services, and valuation of deferred tax assets. Actual results could differ from those estimates.
Warrant Liability
We evaluate our financial instruments to determine if such instruments are derivatives or contain features that qualify as embedded derivatives in accordance with ASC Topic 815, “Derivatives and Hedging.” For derivative financial instruments that are accounted for as liabilities, the derivative instrument is initially recorded at its fair value and is then re-valued at each reporting date, with changes in the fair value reported in the statements of operations.
Our use of derivative financial instruments is generally limited to warrants issued by us that do not meet the criteria for equity treatment and are recorded as liabilities. We do not use financial instruments or derivatives for any trading purposes.
Stock-Based Compensation
We periodically issue stock-based compensation to officers, directors, employees, and consultants for services rendered. Such issuances vest and expire according to terms established at the issuance date.
Stock-based payments made to officers, directors, employees, and consultants in exchange for goods and services, including grants of employee stock options, are recognized in the financial statements based on their grant date fair values in accordance with ASC 718, Compensation-Stock Compensation. Stock based payments to officers, directors, employees, and consultants, which are generally time vested, are measured at the grant date fair value and depending on the conditions associated with the vesting of the award, compensation cost is recognized on a straight-line or graded basis over the vesting period. Recognition of compensation expense for non-employees is in the same period and manner as if we had paid cash for the services. The fair value of stock options granted is estimated using the Black-Scholes option-pricing model, which uses certain assumptions related to risk-free interest rates, expected volatility, expected life, and future dividends. The assumptions used in the Black-Scholes option pricing model could materially affect compensation expense recorded in future periods.
Results of Operations
Comparison of the Three and Six Months Ended June 30, 2025 and 2024
Operating Expenses
| Three Months Ended June 30, | ||||||||||||||||
| 2025 | 2024 | $ Change | % Change | |||||||||||||
| Operating Expenses: | ||||||||||||||||
| Research and development | $ | 363,000 | $ | 1,784,000 | $ | (1,421,000 | ) | (80 | )% | |||||||
| Selling, general and administrative | 1,146,000 | 2,002,000 | (856,000 | ) | (43 | )% | ||||||||||
| Stock compensation | 4,000 | 120,000 | (116,000 | ) | (97 | )% | ||||||||||
| Total Operating Expenses | $ | 1,513,000 | $ | 3,906,000 | $ | (2,393,000 | ) | (61 | )% | |||||||
| Six Months Ended June 30, | ||||||||||||||||
| 2025 | 2024 | $ Change | % Change | |||||||||||||
| Operating Expenses: | ||||||||||||||||
| Research and development | $ | 1,462,000 | $ | 2,561,000 | $ | (1,099,000 | ) | (43 | )% | |||||||
| Selling, general and administrative | 1,976,000 | 4,214,000 | (2,238,000 | ) | (53 | )% | ||||||||||
| Stock compensation | 7,000 | 222,000 | (215,000 | ) | (97 | )% | ||||||||||
| Total Operating Expenses | $ | 3,445,000 | $ | 6,997,000 | $ | (3,552,000 | ) | (51 | )% | |||||||
Research and Development Expenses
Research and development expenses decreased by approximately $1.4 and $1.1 million for the three and six months ended June 30, 2025, respectively, compared to the same prior year periods, primarily due to a decrease in production and scientific research costs.
Research and development expenses relate to our continued licensing, development and production of our most advanced TriKE® product candidates GTB-3650 and GTB-5550 along with the progression on other promising candidates. In late June 2024, we received clearance from the FDA with respect to our IND Application in relation to our next generation GTB-3650 camelid nanobody product. Study enrollment began in early 2025 and we have advanced into the clinic, enrolling patients, and performing tests for data collection throughout the year. Following our May 2025 financing we have restarted the final phase of product development of GTB-5550 and anticipate submission of an IND application for GTB-5550 in fourth quarter of 2025.
| 27 |
Selling, General, and Administrative Expenses
Selling, general, and administrative expenses decreased by approximately $856,000 and $2.2 million for the three and six months ended June 30, 2025, compared to the same prior year periods, was primarily due to a significant reduction in legal fees and other cost reduction measures.
Other Income (Expense)
| Three Months Ended June 30, | ||||||||||||||||
| 2025 | 2024 | $ Change | % Change | |||||||||||||
| Other Income (Expense): | ||||||||||||||||
| Interest income | $ | 38,000 | $ | 105,000 | $ | (67,000 | ) | (64 | )% | |||||||
| Loss on initial recognition of Greenshoe Rights liability | (28,736,000 | ) | — | (28,736,000 | ) | — | % | |||||||||
| Change in fair value of warrant liability | (114,000 | ) | 117,000 | (231,000 | ) | (197 | )% | |||||||||
| Unrealized gain (loss) on marketable securities | — | 1,000 | (1,000 | ) | (100 | )% | ||||||||||
| Gain on settlement of vendor payable | — | — | — | — | % | |||||||||||
| Other | 156,000 | (27,000 | ) | 183,000 | 678 | % | ||||||||||
| Total Other Income (Expense) | $ | (28,656,000 | ) | $ | 196,000 | $ | (28,852,000 | ) | (14,720 | )% | ||||||
| Six Months Ended June 30, | ||||||||||||||||
| 2025 | 2024 | $ Change | % Change | |||||||||||||
| Other Income (Expense): | ||||||||||||||||
| Interest income | $ | 70,000 | $ | 247,000 | $ | (177,000 | ) | (72 | )% | |||||||
| Loss on initial recognition of Greenshoe Rights liability | (28,736,000 | ) | — | (28,736,000 | ) | — | % | |||||||||
| Change in fair value of warrant liability | 12,000 | 775,000 | (763,000 | ) | (98 | )% | ||||||||||
| Unrealized gain (loss) on marketable securities | — | (1,000 | ) | 1,000 | 100 | % | ||||||||||
| Gain on settlement of vendor payable | 998,000 | — | 998,000 | — | % | |||||||||||
| Other | 156,000 | — | 156,000 | — | % | |||||||||||
| Total Other Income (Expense) | $ | (27,500,000 | ) | $ | 1,021,000 | $ | (28,521,000 | ) | (2,793 | )% | ||||||
Interest Income
Interest income decreased by $67,000 and $177,000 for the three and six months ended June 30, 2025, respectively, compared to the same prior year periods, due to lower money market fund and short term investment balances.
Loss on Initial Recognition of Greenshoe Rights Liability
The Greenshoe Rights connected to the Series L Preferred Stock issued in the May 2025 equity offering contained a pricing reset feature that required classification as a liability and marked to market at each reporting date as required under GAAP.
Change in Fair Value of Warrant Liability
The change in fair value of warrant liability decreased by approximately $231,000 and $763,000 for the three and six months ended June 30, 2025, respectively, compared to the same prior year periods, resulting from a reduction in our warrant liability primarily due to the decline in the Company’s relative stock price at June 30, 2025 as compared to the prior comparable periods.
Gain on Settlement of Vendor Payable
In March 2025, a legal services firm currently engaged by the Company agreed to reduce the Company’s prior year unpaid fees by approximately $1 million. The Company classified this transaction as other income during the period ended June 30, 2025.
Other
In May 2025 the Company issued warrants underlying 24,390 shares of common stock exercisable at $2.24 per share with a fair value of approximately $44,000 in exchange for the waiver of a variable rate transaction (“VRT”). The Company classified this transaction as other income during the period ended June 30, 2025. The Company also recorded other income of $200,000 in June 2025 due to the extinguishment of an accrual of consulting fees recorded in prior years.
| 28 |
Net Loss
| Three Months Ended June 30, | ||||||||||||||||
| 2025 | 2024 | $ Change | % Change | |||||||||||||
| Net Loss | $ | (30,169,000 | ) | $ | (3,710,000 | ) | $ | 26,459,000 | 713 | % | ||||||
| Six Months Ended June 30, | ||||||||||||||||
| 2025 | 2024 | $ Change | % Change | |||||||||||||
| Net Loss | $ | (30,945,000 | ) | $ | (5,976,000 | ) | $ | 24,969,000 | 418 | % | ||||||
Net loss increased by approximately $26.5 and $25 million for the three and six months ended June 30, 2025, respectively, compared to the same prior year periods, primarily due to the net of non-cash loss on initial recognition of Greenshoe Rights liability, and slightly offset by a decrease research and development expenses and legal fees, as described above.
Liquidity and Going Concern Analysis
The accompanying unaudited condensed financial statements have been prepared assuming that we will continue as a going concern. We do not have any product candidates approved for sale and have not generated any revenue from our product sales. We have sustained operating losses since inception, and we expect such losses to continue into the foreseeable future. Historically, we have financed our operations through public and private sales of common stock, the issuance of preferred and common stock, the issuance of convertible debt instruments, and strategic collaborations. For the six months ended June 30, 2025, we recorded a net loss of approximately $30.9 million and used cash in operations of approximately $5.2 million. These factors raise substantial doubt about our ability to continue as a going concern within one year of the date that the financial statements are issued. In addition, the Company’s independent registered public accounting firm, in its report on the Company’s December 31, 2024, financial statements, raised substantial doubt about the Company’s ability to continue as a going concern. The financial statements do not include any adjustments that might be necessary if the Company is unable to continue as a going concern.
The unaudited condensed financial statements do not include any adjustments that might be necessary if we are unable to continue as a going concern. Accordingly, the unaudited condensed financial statements have been prepared on a basis that assumes we will continue as a going concern, and which contemplates the realization of assets and satisfaction of liabilities and commitments in the ordinary course of business.
We have evaluated the significance of the uncertainty regarding our financial condition in relation to our ability to meet our obligations, which has raised substantial doubt about our ability to continue as a going concern. While it is very difficult to estimate our future liquidity requirements we believe if we are unable to obtain additional financing, existing cash resources will not be sufficient to enable us to fund the anticipated level of operations through one year from the date the accompanying unaudited condensed financial statements are issued. There can be no assurances that we will be able to secure additional financing on acceptable terms. In the event that we do not secure additional financing, we will be forced to delay, reduce, or eliminate some or all of our discretionary spending, which could adversely affect our business prospects, ability to meet long-term liquidity needs and the ability to continue operations.
Cash Flows
| Six Months Ended June 30, | ||||||||
| 2025 | 2024 | |||||||
| Statements of Cash Flow Data: | ||||||||
| Net cash used in operating activities | $ | (5,216,000 | ) | $ | (7,699,000 | ) | ||
| Net cash provided by investing activities | — | 12,893,000 | ||||||
| Net cash provided by financing activities | 6,493,000 | 2,976,000 | ||||||
| Net increase (decrease) in cash and cash equivalents and restricted cash | 1,277,000 | 8,170,000 | ||||||
| Cash and cash equivalents and restricted cash, beginning of period | 4,044,000 | 1,079,000 | ||||||
| Cash and cash equivalents and restricted cash, end of period | $ | 5,321,000 | $ | 9,249,000 | ||||
Operating Activities
Net cash used in operating activities was approximately $5.2 for the six months ended June 30, 2025 and was primarily due to a decrease in accounts payable and accrued expenses of $1.6 million and a net loss of $30.9 million, partially offset by a non-cash loss on initial recognition of Greenshoe Rights liability amounting to $28.7 million.
Net cash used in operating activities was approximately $ 7.7 million for the six months ended June 30, 2024 and was primarily due to a net loss of $6.0 million and a decrease in accounts payable and accrued expenses of $1.3 million
| 29 |
Investing Activities
Net cash provided by financing activities was approximately $12.9 million for the six months ended June 30, 2024, resulted from proceeds of the sale of short-term investments.
Financing Activities
Net cash provided by financing activities was approximately $6.5 million for the six months ended June 30, 2025 and resulted from net proceeds from issuance of Series L Convertible Preferred Stock and warrants, and net proceeds from the exercise of warrants for cash and inducement warrants.
Net cash provided by financing activities approximately $3.0 million for the six months ended June 30, 2024 and resulted from net proceeds from issuance of common stock and warrants.
Working Capital (Deficit)
The following table summarizes total current assets, liabilities, and working capital (deficit) for the periods ended June 30, 2025 and December 31, 2024:
| As of | ||||||||||||
June 30, 2025 | December
31, 2024 | Increase/(Decrease) | ||||||||||
| Current assets | $ | 7,124,000 | $ | 4,232,000 | $ | 2,892,000 | ||||||
| Current liabilities | $ | 2,307,000 | $ | 5,902,000 | $ | (3,595,000 | ) | |||||
| Working capital (deficit) | $ | 4,817,000 | $ | (1,670,000 | ) | $ | 6,487,000 | |||||
Off-Balance Sheet Arrangements
We have no off-balance sheet arrangements as of June 30, 2025.
Item 3. Quantitative and Qualitative Disclosures About Market Risk
Our Company qualifies as a smaller reporting company, as defined in 17 C.F.R. §229.10(f)(1) and is not required to provide information for this Item.
Item 4. Controls and Procedures
Evaluation of Disclosure Controls and Procedures
Our Principal Executive Officer, Principal Financial Officer and Principal Accounting Officer evaluated the effectiveness of our “disclosure controls and procedures” (as such term is defined in Rules 13a-15(e) and 15d-15(e) of the United States Securities Exchange Act of 1934, as amended), as of June 30, 2025. Based on that evaluation, we have concluded that our disclosure controls and procedures were not effective as of June 30, 2025.
| 30 |
Management’s Report on Internal Control Over Financial Reporting
Management is responsible for establishing and maintaining adequate internal control over financial reporting. Internal control over financial reporting is defined in Rule 13a-15(f) or 15d-15(f) promulgated under the Securities Exchange Act of 1934, as amended, as a process designed by, or under the supervision of, a company’s principal executive and principal accounting officers and effected by a company’s board of directors, management and other personnel, to provide reasonable assurance regarding the reliability of financial reporting and the preparation of financial statements for external purposes in accordance with GAAP and includes those policies and procedures that:
| ● | Pertain to the maintenance of records that in reasonable detail accurately and fairly reflect the transactions and dispositions of our assets | |
| ● | Provide reasonable assurance that transactions are recorded as necessary to permit preparation of financial statements in accordance with GAAP, and that our receipts and expenditures are being made only in accordance with authorizations of our management and directors; and | |
| ● | Provide reasonable assurance regarding prevention or timely detection of unauthorized acquisition, use or disposition of our assets that could have a material effect on the financial statements. |
Inherent Limitations on the Effectiveness of Controls
Management does not expect that our disclosure controls and procedures or our internal control over financial reporting will prevent or detect all errors and all fraud. A control system, no matter how well conceived and operated, can provide only reasonable, not absolute, assurance that the objectives of the control systems are met. Further, the design of a control system must reflect the fact that there are resource constraints, and the benefits of controls must be considered relative to their costs. Because of the inherent limitations in a cost-effective control system, no evaluation of internal control over financial reporting can provide absolute assurance that misstatements due to error or fraud will not occur or that all control issues and instances of fraud, if any, have been or will be detected.
Subsequent to filing our Form 10-Q for the second quarter ended June 30, 2025, and as a result of additional analysis performed in preparation for the December 31, 2025 audit, management determined that the Company did not maintain effective controls over the preparation and review of accounting for complex financial transactions, specifically with respect to the proper application of ASC 480 Distinguishing Liabilities from Equity (“ASC 480”) related to certain stock purchase rights (“Greenshoe Rights”). As the Greenshoe Rights are purchase options of the Series L 10% Convertible Preferred Stock, the Greenshoe Rights should be classified as liability in accordance with ASC 480 because they are exercised into Series L 10% Convertible Preferred Stock that is redeemable upon triggering events outside the issuer’s control. Accordingly, the Greenshoe Rights required classification as a liability and marked to market at each reporting date as required under GAAP in the quarterly periods ended June 30, 2025, and September 30, 2025. This resulted in an error in our interim quarterly financial statements as originally reported in our Quarterly Reports on Form 10-Q for the quarterly periods ended June 30, 2025, and September 30, 2025, which in turn required a restatement of our interim financial data for those periods within this Annual Report on Form 10-K. Management determined that this control deficiency constituted a material weakness in internal control over financial reporting as of June 30, 2025, and September 30, 2025. A material weakness is a deficiency, or a combination of deficiencies, in internal control over financial reporting, such that there is a reasonable possibility that a material misstatement of annual or interim financial statements will not be prevented or detected on a timely basis.
These inherent limitations include the realities that judgments in decision-making can be faulty and that breakdowns can occur because of a simple error or mistake. Controls can also be circumvented by the individual acts of some persons, by collusion of two or more people, or by management override of the controls. The design of any system of controls is based in part on certain assumptions about the likelihood of future events, and there can be no assurance that any design will succeed in achieving its stated goals under all potential future conditions. Projections of any evaluation of controls effectiveness to future periods are subject to risks. Over time, controls may become inadequate because of changes in conditions or deterioration in the degree of compliance with policies or procedures.
Changes in Internal Control Over Financial Reporting
No changes in our internal controls over financial reporting were made during our most recent fiscal quarter that has materially affected, or is reasonably likely to materially affect, our internal control over financial reporting.
Remediation of Material Weakness
Subsequent to June 30, 2025, the Company adopted additional internal controls wherein if the issuance of stock purchase rights or other derivative financial instruments, or any other complex transaction is contemplated, an accounting consultant will be engaged as to the financial statement impact that any such transaction may have, prior to consummation of the transaction.
| 31 |
PART II. OTHER INFORMATION
Item 1. Legal Proceedings
Ohri Matter
On July 22, 2024, the Company filed an AAA Arbitration demand against Manu Ohri, its former Chief Financial Officer. In the Demand, the Company asserts claims against Mr. Ohri for breach of his fiduciary duties and breach of contract and seeks a declaratory judgment providing that the Company may characterize Mr. Ohri’s termination as “for cause” under his employment agreement, and that the Company may revoke the separation agreement entered into between the Company and Mr. Ohri prior to the Company learning of Mr. Ohri’s breaches. In addition to the declaratory judgment, the Company seeks damages arising from Mr. Ohri’s violations, and attorneys’ fees and any forum and arbitration fees. On September 3, 2024, Mr. Ohri filed both a general denial of the Company’s claims against him and counterclaims for breach of his employment agreement and separation agreement. The final hearing date, originally scheduled for June 10, 2025, has been postponed indefinitely in order to allow the parties to mediate the dispute. At this time, mediation has not been scheduled. There is a status conference scheduled for August 19, 2025 before the AAA. At this stage in the proceedings the Company is not able to determine the probability of the outcome of this matter or a range of reasonably expected losses, if any. The Company believes it has recorded an appropriate accrual for the matter.
TWF Global Matter
On May 24, 2023, TWF Global, LLC (“TWF”) filed a complaint in the California Superior Court for the County of Los Angeles naming the Company as defendant. The Complaint alleges that TWF is the holder of two Convertible Promissory Notes (“Notes”) and that the Company did not deliver shares of common stock due on conversion in February 2021. TWF was seeking per diem liquidated damages based on the terms of alleged Notes. On July 14, 2023, the Company filed a motion to dismiss for improper forum because the terms of the Notes, as alleged, require disputes to be filed in New York state and federal courts. TWF voluntarily dismissed its complaint before the California Superior Court of Los Angeles without prejudice. The Company subsequently filed a Summons and complaint for interpleader against TWF and Z-One, LLC before the Supreme Court of the State of New York County of New York, asking the Supreme Court to determine if the Company’s shares of common stock should be registered to TWF or Z-One, LLC, as both of these entities have made conflicting demands for the shares. On February 5, 2024, the Company filed a motion for entry of default against TWF, seeking an order directing the Company to register the shares of common stock in the name of Z-One, LLC and that the Company be released from all associated liability and claims. The Court denied the motion without prejudice and agreed to reconsider the motion without further briefing upon the filing of a supplemental party affidavit. On May 9, 2024, Z-One filed a motion for summary judgement seeking dismissal of the action, representing that Z-One, LLC and TWF have settled their dispute over the entitlement to the Company’s shares of common stock and there is no remaining dispute before the Court. On May 21, 2024, the Company filed a supplemental affidavit in support of its motion for entry of default. On November 14, 2024, the Court held a hearing on the parties’ motions, at which the Court found that the motion for entry of default was mooted by the settlement agreement between Z-One, LLC and TWF. The Court ordered that the case be dismissed. On February 17, 2025, Z-One, LLC filed a Summons with Notice in the Supreme Court of the State of New York, County of New York. The Company then filed a demand that Z-One, LLC serve a complaint, and on June 25, 2025, Z-One, LLC filed a Complaint alleging that it is the holder, either originally or by assignment, of a Convertible Note in the principal amount of $150,000, that the Company breached the Convertible Note by failing to deliver conversion shares to Z-One, LLC, and that the Company owes it damages in excess of $500,000. The Company intends to seek dismissal of the case. The Company believes that the claims related to the Notes are without merit, and will continue to vigorously defend against these claims.
Silberfein, DiPietro, and Werthman Trust Matters
On July 8, 2025, Coby Silberfein filed a summons with notice in the State of New York Supreme Court for the County of New York naming the Company as defendant seeking damages for breach of a securities purchase agreement and convertible note in the principal amount of $100,000. On July 8, 2025, Justin DiPietro filed a summons with notice in the State of New York Supreme Court for the County of New York naming the Company as defendant seeking damages for breach of a securities purchase agreement and convertible note in the principal amount of $100,000. On July 9, 2025, Phillip Werthman Trust filed a summons with notice in the State of New York Supreme Court for the County of New York naming the Company as defendant seeking damages for breach of a securities purchase agreement and convertible note in the principal amount of $100,000. The three summons with notice are identical and allege that the plaintiffs are holders of convertible notes and that the Company breached the convertible notes by failing to deliver shares of common stock due on conversion in in 2021. Plaintiffs are seeking specific performance and damages. The Company intends to demand that the plaintiffs file complaints and then seek dismissal of the complaints. The Company believes that the claims are without merit, and intends to vigorously defend against these claims.
Item 1A. Risk Factors
There have been no material changes from the risk factors disclosed in Part I, Item 1A “Risk Factors” in our Annual Report on Form 10-K for the year ended December 31, 2024 and Part II, Item 1A “Risk Factors” in our Quarterly Report on Form 10-Q for the quarter ended March 31, 2025.
Item 2. Unregistered Sales of Equity Securities and Use of Proceeds
During the second quarter of 2025, the Company issued securities in reliance on the exemption from registration provided by Section 4(a)(2) of the Securities Act, in the amounts and for the consideration set forth below:
In May and June 2025, the Company issued 50,000 shares of common stock and warrants underlying 200,000 shares of common stock with an aggregate fair value of approximately $718,000 to vendors as compensation for services. The warrants underlying 200,000 shares of common stock consist of warrants underlying 50,000 shares of common stock that are exercisable immediately upon issuance with a term of five years from the date of issuance at $2.50 per share, and warrants underlying 150,000 shares of common stock that are pre-funded warrants exercisable at any time after issuance and until exercised in full.
On May 14, 2025, pursuant to the May 2025 Private Placement of Equity Facility, the Company issued pre-funded warrants to purchase an aggregate of 300,000 shares of common stock as consideration for its irrevocable commitment to purchase the shares of common stock upon the terms and subject to the satisfaction of the conditions set forth in the Purchase Agreement, with a fair market value of $672,000. The pre-funded warrants may be exercise at any time after issuance and until exercised in full.
On May 15, 2025, the Company issued warrants underlying 24,390 shares of Common Stock at an exercise price equal to $2.46 to investors in return entering into a Consent and Waiver Agreement dated March 18, 2025, with a fair market value of $44,000. The warrants are exercisable immediately upon issuance with a term of five years from the date of issuance.
All other issuances of unregistered equity securities during the three months ended June 30, 2025 have previously been disclosed in filings with the SEC.
Item 3. Defaults Upon Senior Securities
None.
Item 4. Mine Safety Disclosures
None.
Item 5. Other Information
Amendment to 2023 Sponsored Research Agreement
The Company entered into the First Amendment to the 2023 Sponsored Research Agreement, effective as of June 18, 2025 (the “Amendment”), with the Regents of the University of Minnesota, which amended the 2023 Sponsored Research Agreement to expire on December 31, 2025. In addition, pursuant to the Amendment, payments amounting to $216,000 were added bringing the total payments due over the life of the 2023 Sponsored Research Agreement to approximately $1.9 million.
Rule 10b5-1 Trading Plans
During
the six months ended June 30, 2025, none of our directors or officers (as defined in Rule 16a-1(f) under the Securities Exchange Act
of 1934, as amended)
| 32 |
Item 6. Exhibits
| * | This certification shall not be deemed “filed” for purposes of Section 18 of the Exchange Act, or otherwise subject to the liability of that Section, nor shall it be deemed to be incorporated by reference into any filing under the Securities Act or the Exchange Act. |
| 33 |
SIGNATURES
Pursuant to the requirements of the Securities Exchange Act of 1934, the registrant has duly caused this report to be signed on its behalf by the undersigned thereunto duly authorized.
| GT BIOPHARMA, INC. | ||
| Dated: March 6, 2026 | By: | /s/ Michael Breen |
| Michael Breen | ||
Chief Executive Officer and Executive Chairman of the Board | ||
| (Principal Executive Officer) | ||
| Dated: March 6, 2026 | By: | /s/ Alan Urban |
| Alan Urban | ||
| Chief Financial Officer & Secretary | ||
| (Principal Financial and Accounting Officer) |
| 34 |